Необходимые инструменты и этапы разборки
Для разборки всех видов подобной техники не нужно много инструментов: потребуется стандартный набор отвёрток разной формы и типа. Основные детальки соковыжималки закрепляются на щеколды, винты и фиксаторы, возможно, понадобятся ещё инструменты при сложной поломке, но заранее их не стоит подготавливать, так как со сложной поломкой лучше обратиться к специалистам.
Перед разборкой соковыжималки обязательно надо отключить прибор от розетки и перевести кнопку переключения в режим выключения. Как только техника перестанет работать и шуметь, можно приступать к началу работы. Надо вынуть пластиковый толкатель из ёмкости загрузки фруктов и овощей. Вынуть контейнер для жмыха и отходов. Также надо проследить, чтобы вытек весь сок, необходимо наклонить технику вперёд и на себя и отсоединить ёмкость для жидкости. Последующим этапом разборки аппарата является внимательное изучение приложенной инструкции. Не стоит полагаться на «авось» и делать всё наугад, так как это может привести к ещё большим проблемам и невозможности вообще потом починить соковыжималку. Можно нанести дефект технике, который просто невозможно устранить.
После изучения инструкции надо приступить к снятию верхней крышки и всех удерживающих элементов. Они либо плотно вставлены друг в друга, либо закреплены на специальные пластиковые или металлические фиксаторы, то есть, надо снять всё, что закреплено без использования инструментов и то, что может помешать разборке электродвигателя соковыжималки.
Для снятия креплений двигателя агрегата и его вынуть необходимо перевернуть технику верх дном и выкрутить 4 болта на днище. После этого снять и открутить все крепления колодок электрических проводов с обратной стороны агрегата. Таким образом, дно целиком освободиться — его можно будет убрать в сторону.
После всё этих манипуляций снимается приводной диск с вала техники. Делать это нужно, удерживая деталь от проворачивания в другую сторону, путём отсоединения болтов и гаек. Другим способом является поднятие его вверх, если он просто крепко насажен на сам вал без использования гаек и винтов.
Следующим этапом является снятие кожуха электродвигателя. Необходимо убрать все винты и болты, которые мешают непосредственно снятию ручки переключения и высвободить все провода. Также отвинтить все болты платы управления двигателя соковыжималки и отложить.
После всех процедур легко отвинтить винты самого электродвигателя и вынуть его.
Для осмотра ротора техники надо вынуть двигатель и отсоединить все провода, затем извлечь необходимую деталь и осмотреть на наличие неисправностей и повреждений. Также желательно проверить подшипники, провернув их пальцем пару раз. Если всё в порядке, то ротор должен двигаться по инерции без затруднений.
Чтобы соковыжималка заработала необходимо обработать её от грязи и пыли, осмотреть. Прозвоните специальным прибором все провода, обмотку двигателя и остальные элементы платы.
Ремонт соковыжималки своими руками (видео)
Будь то весна, лето, осень или зима, сок организму пригодится всегда
И не важно, какая у вас соковыжималка: Бош или Скарлетт, Филипс или Мулинекс, главное, это понять основные принципы сборки/разборки этого аппарата. Чтобы, если понадобится, заменить вышедший из строя элемент
Пусть ваша соковыжималка прослужит вам долго и производительно. Радуйте себя и ваших близких каждый день.

Польская фирма Zelmer давно известна на рынке своим качеством и широким выбором моделей. Соковыжималки этого бренда отличаются надежностью и долгим сроком работы.
Этой компании не раз давали международные премии, она была отмечена европейским знаком качества. Как же выбрать подходящую вам модель соковижималки? Давайте разберемся.

Соковыжималки для цитрусовых бывают односкоростные и двухскоростные.
Односкоростные – самые дешевые и простые в использовании аппараты. Яркий пример – соковыжималка Zelmer 377. Имеют мощность 85-250 Вт, в комплект не входит емкость для готового сока. Дополнительные функции включают в себя отключение при чрезмерном перегреве и защиту от случайного включения.
Двухскоростные приборы для мягких фруктов, ягод и овощей, обладают мощностью до 400 Вт. Из дополнительных функций – здесь есть автоматический режим Турбо, который производит очищение ситечка от мякоти.

Еще одна модель из той же серии – Зелмер 486, обладает защитой уровня оборотов и не включается при неплотно прикрытой крышке. Из большинства таких соковыжималок легко может получиться блендер или кофемолка.
Универсальные модели имеют мощность до 800 Вт, двухскоростной режим и опцию Турбо для очистки фильтра и пено сепаратора. Хороший пример – Зелмер 496. Преимущество таких моделей в том, что процесс полностью автоматичен. Вам даже не нужно очищать фрукты и овощи – их можно загружать внутрь соковыжималки прямо в кожуре. Скорость у таких приборов самая быстрая – литр за минуту времени.
Электрическая схема соковыжималки
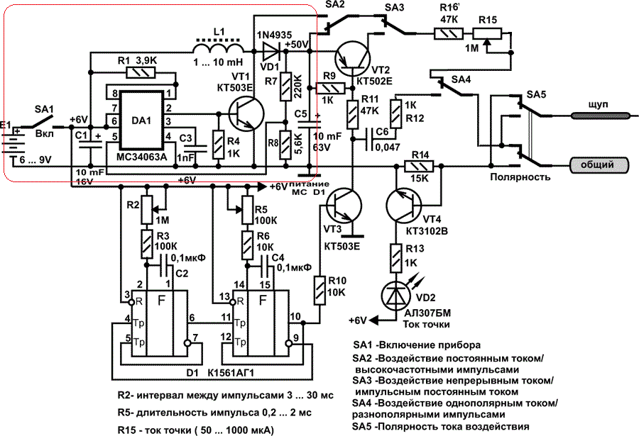
Электрические схемы большинства типов соковыжималок принципиально ничем не отличаются. Только может быть добавлен блок электронного управления режимами работы.
Питающее напряжение подается через вилку типа С6 с помощью гибкого шнура. Конденсатор С1 служит для подавления помех, излучающих щеточным узлом двигателя. Резистор R1 служит для разрядки конденсатора С1 после отключения вилки от розетки для исключения удара током человека при прикосновении к штырям вилки. Эти элементы в бюджетных моделях соковыжималок могут отсутствовать.
Выбор режимами работы соковыжималки осуществляется с помощью переключателя S1. В положении, показанном на схеме, соковыжималка выключена. При перемещении ручки переключателя на одно положение вправо, его подвижный контакт замыкает выводы 1-2 и питающее напряжение через выпрямительный диод VD1 поступает на электродвигатель, обозначенный на схеме буквой М. Диод не пропускает половину синусоиды переменного тока и таким образом снижается скорость вращения терки-сита в два раза.
При перемещении движка еще на один шаг, замыкаются контакты 1-2-3, и на обмотку двигателя подается все напряжение сети, и соковыжималка работает на полную мощность.
Концевой выключатель Sбл служит для исключения возможности включения соковыжималки при снятой верхней крышке и выполняет задачу защиты человека от травмы. Он механически связан с крышкой, и если она не установлена, то выключатель разомкнут.
Для уменьшения износа щеточно-коллекторного узла двигателя и подавления радиопомех служат искрогасящие конденсаторы С2-С3. Часто для лучшего подавления радиопомех в разрыв цепи питания двигателя еще устанавливаются катушки индуктивности (дроссели).
Для защиты двигателя от перегрева при длительной работе (более 15 минут), служит элемент тепловой защиты St, который размыкает цепь подачи питающего напряжения.
Еще в схеме может быть установлен индикатор подключения. Обычно это миниатюрная неоновая лампочка, включенная через резистор к проводам питающего напряжения.
Доступ к двигателю
Большинство серьезных неисправностей связано с поломкой двигателя. Перед его ремонтом следует верно оценить свои силы и опыт. Если таковой отсутствует лучше воспользоваться услугами профессионалов. Перед демонтажем двигателя нужно убедиться, что неисправность действительно связана с приводом. Для этого понадобиться проверить:
- наличие напряжения в сети,
- исправность шнура питания,
- штепсельной вилки.
Если необходимость сложного ремонта все-таки есть потребуется выполнить описанную выше разборку, плюс снять шкив, который чаще всего скручивается с вала в направлении обратном рабочему вращению. Доступ к двигательному отсеку открывается снизу. Для этого необходимо:
- открутить крепежные шурупы защитной крышки двигательного отсека;
- если двигатель помещен в защитный кожух, его нужно снять;
- удалить крепление двигателя и извлечь его наружу;
- провести визуальный осмотр, установить характер неисправности и приступить к ее устранению.
https://youtube.com/watch?v=Q1ezlshAKCc
Инструкции по производителям
2E
Acer
ADATA
AEG
Aeotec
AeroFit
Agent
Ajax
AL-KO
Alcatel
AlcoScan
Alpina
Antec
APC
Apple
Aquatica
Ardesto
Ariete
Ariston
Aspiring
ASRock
Assistant
ASUS
ATLANT
Auzer
Avent
Ballu
BAS-IP
BauMaster
BAXI
BEKO
BenQ
Beretta
Beurer
Bissell
Black&Decker
Boneco
Bort
Bosch
BOSCH PT
Bose
Boway
BRAUN
BRAVIS
Bremshey
Brother
CANDY
CANON
Caterpillar
Chief
CHIEFTEC
CONVOY
Cooler Master
Coolpad
Cooper&Hunter
Crow
cutMARK
D&A art
D-Link
DAEWOO
Danfoss
Dell
DeLonghi
Denon
DEVI
DeWalt
DIGITUS
Discovery
DJI
DKC
Donic
Dorozhnik
Dr.Frei
Drobak
Ducky
Eaton
ECOVACS
Efco
Einhell
Elari
Electrolux
ELEYUS
Elica
Enebe
EPSON
ERGO
Esprit
ETI
F&D
Fanvil
FELLOWES
Ferroli
FGK
FIBARO
Fieldmann
FitLogic
FIXITIME
Flexo Trim
Fly
Foresta
Formula
Forte
FSP
FUJIFILM
Fujitsu
Gamma
Gardena
GARMIN
Gazer
GBC
GEFEST
George Foreman
Gigabyte
Gigaset
GlobalCase
Globex
GoPro
Gorenje
Granna
Graphite
GREE
Greentest
Greta
Grunhelm
Haier
HAMA
HANSA
Harman-Kardon
Hausgarten
HeartIn
Hideez
Hikvision
HILFE
Hisense
HITACHI
Hitachi-LG
Honda
Honor
Hoover
HOTPOINT ARISTON
HouseFit
HP
HSH
HSM
HTC
Huawei
Husqvarna
HyperX
Hyundai
IKRA Mogatec
iLife
Immergas
Impulse
INDESIT
Insta360
InterFit
ION
iRobot
Iron Angel
Janome
JBL
JURA
JVC
Kaiser
Karcher
Keneksi
KENWOOD
KINGSTON
Kivi
KODAK
Könner&Söhnen
Korado
Krups
KSL
Kulik System
Lamart
lamiMARK
Leberg
Lego
Legrand
Lenovo
Lenovo ThinkPad
Leo
Leo 3.0
LEON
LG
Liebherr
LifeSOS
Logitech
LONGEVITA
Maestro
Makeblock
Makita
Marshall
MARTA
Maxcan
McCulloch
Medisana
Mercusys
Metabo
Microlab
Micron
Microsoft
Midea
Miele
MikroTik
MINERVA
MITSUBISHI ELECTRIC
Mobil
Mobileye
MOSER
Motorola
MOULINEX
MSI
Mystery
NEC
Neolight
NIKON
Ninebot by Segway
Nobo
NOIROT
Nokia
NORD
NordicTrack
Oleo-Маc
OLMO
OLYMPUS
ONE AIR
ONKYO
Optima
Orbea
OSN Power
OSRAM
PANASONIC
Panatta
PARTNER
PATRON
PDA
PENTAX
PHILIPS
Pioneer
PocketBook
Polaris
Polaroid
Powercom
PowerPlant
Prestigio
Profi Office
Projecta
PYRAMIDA
QNap
Rapid
Razer
REDMOND
Remington
Renz
REXEL
Rock Machine
Romsat
Rotex
Rowenta
Royal Sovereign
Russell Hobbs
Ryobi
Saeco
Same Toy
SAMSUNG
Saturn
Saunier Duval
Scarlett
SEAGATE
Sencor
SENNHEISER
SHARP
Siemens
Sigma
SILVER STONE
Skil
Sky
Slinex
SNAIGE
Solo
Sonos
SONY
Sparky
Special4You
Spirit
Spolky
Sportop
Stanley
Stiga
Stinol
Strong
Sturm
SUN
Sun Way
SUPRA
SVEN
Tecsar
TEFAL
TEPLOCERAMIC
Thermaltake
Thomas
TOP Tools
Topex
TopTrack
Toshiba
Toyota
TP-Link
TP-Link Neffos
TRANSCEND
True
Trust
Tunturi
Twinkly
UFO
V-TAC
Vaillant
VARTA
VDO
VENTOLUX
VERTO
Vinzer
VITEK
WAHL
Wallner
WD
Werk
Wexler
Whirlpool
Winora
Xerox
Xiaomi
XYZ Printing
Yamaha
YUNMAI
ZALMAN
Zanussi
Zelmer
Zipato
ZTE
АвтозакладкА
АлкоФор
Бригадир
Дніпро-М
Дорожник
Зенит
Интерскол
Интертелеком
Патон
Практик
Примтекс Плюс
Ростех
Світязь
Союз
Сталь
Страж
Фиолент
Энергомаш
Вам перезвонить?
Ваше имя
Номер телефона
Ошибка, попробуйте ещё раз
Выберите город:
Белая Церковь
Бровары
Винница
Вишневое
Днепр
Житомир
Запорожье
Ивано-Франковск
Ирпень
Калуш
Каменское
Киев
Кременчуг
Кривой Рог
Луцк
Львов
Мариуполь
Мукачево
Николаев
Новая Каховка
Одесса
Павлоград
Полтава
Ровно
Сумы
Тернополь
Ужгород
Харьков
Херсон
Хмельницкий
Черкассы
Чернигов
Черновцы
Особенности утюга скарлетт
Утюги фирмы Scarlett имеют надежную конструкцию, не усложненную лишними соединительными механизмами и нестандартными креплениями, что облегчает проведение самостоятельного ремонта.
Отремонтировать утюг Scarlett 338s и другие модели Scarlett Eliot, оснащенные ЖК-дисплеем и электрической регулировкой температуры, можно по одной и той же схеме. Дополнительная сложность возникнет только в поиске терморегулятора.
Электрическая схема
Схема работы утюга довольна проста. Электрический ток напряжением 220V подается через сетевой шнур на входные клеммы утюга. Клеммы передают напряжение на терморегулятор, который, в зависимости от температуры, подает электричество на ТЭН и, как следствие, изменяет степень нагрева гладильной поверхности.

Подача пара
Система подачи пара тоже устроена просто. При нажатии кнопки, вода из резервуара подается на нагретую поверхность утюга, где под воздействием температуры превращается в пар и выходит наружу через специальные отверстия на гладящей поверхности.
Популярные модели и их отличительные особенности
Бытовая техника совершенствуется быстро. Так, еще недавно пользовалась популярностью модель “Scarlett” IS 570, сегодня на смену ей пришли другие, более функциональные, производительные устройства. Среди них изделия серий SC и SL. Например, соковыжималка SC 012. Она представляет группу устройств центробежного типа. Мощность небольшая – 600 Вт. При этом характеристики простые: объем резервуара для сока составляет 0,55 л, контейнер для жмыха рассчитан на 1,5 л сырья. Диаметр загрузочного отверстия небольшой – 6,5 см. Материал корпуса – металл, количество скоростей – 2.
Другая модель SC-JE50S14 представляет среднюю ценовую категорию. Мощность устройства – 850 Вт. Объем резервуара для готового продукта минимальный – 0,35 л. Значит, для получения больших объемов сока данная модель не подходит. Диаметр загрузочного отверстия составляет 6,5 см. Объем контейнера для жмыха – 1 л. Прибор представляет группу центробежных соковыжималок. Он функционирует в 2 режимах. Соковыжималка оснащена металлическим корпусом. В ней предусмотрена защита от перегрева и случайного включения.
Соковыжималка SC-JE50S14 тоже представляет группу центробежных устройств. В загрузочное отверстие можно закладывать целые плоды, что обусловлено его диаметром (7,5 см). Контейнер для сока вмещает 1 л готового продукта, а резервуар для жмыха – 1,5 л. Мощность составляет 1 кВт, корпус выполнен из металла. Есть защита от перегрева и случайного включения. Модель SC-JE50S22 представляет группу шнековых устройств. Диаметр для загрузки – 7,5 см. Мощность прибора минимальная – 160 Вт. Скорость работы – 80 об/мин Соковыжималка функционирует в 1 режиме. В комплект входит щеточка для очистки элементов конструкции. Емкость с пеносепаратором вмещает 1 л готового продукта. Прибор характеризуется высоким качеством отжима. Контейнер для сбора жмыха вмещает 1 л сырья.
Устройство SL-JE51S01 отличается высокой мощностью 1,5 кВт. Это производительная модель, способная функционировать без перерывов на протяжении 200 часов. Резервуар для сока вмещает 1,5 л готового продукта, контейнер для жмыха – 2,3 л. Предусмотрена автоматическая очистка от мякоти, что обусловлено конусообразным сепаратором. Управление механическое, количество скоростей – 5. Причем есть возможность плавной регулировки. Количество оборотов в минуту варьируется в пределах 6000-12000. Большинство моделей оснащено противокапельной системой.
Главный документ
Приобретая бытовую технику в торговой сети, покупатель не всегда знает, как работает конкретная соковыжималка «Скарлет». Инструкция, в которой содержится вся полезная информация, как правило, находится внутри каждой упаковки. Она содержит в себе:
- Описание данного оборудования с указанием каждого узла и детали.
- Руководство по его эксплуатации. В нем перечислены основные меры безопасности, которые необходимо обязательно соблюдать.
- Правила подготовки прибора к работе.
- Последовательность разборки и сборки устройства.
- Особенности работы данного агрегата.
После приобретения аппарата его нужно распаковать, а затем внимательно изучить прилагаемую инструкцию. Только после этого можно приступать к работе. При первичном использовании предварительно нужно промыть каждую деталь. Несмотря на то что устройство новое, оно нуждается в обязательной санитарной обработке. Такая процедура будет не лишней и поможет избежать возможных проблем с пищеварением.
Характеристики Scarlett SC-JE50S41
Функционал: приготовление сока из яблок, апельсинов, хурмы,персиков, манго; моркови, свеклы, картофеля, батата, топинамбура, огурцов, лука, чеснока; клубники, малины, гранат с косточками, винограда с косточками (без косточек), смородины, крыжовника, черники, сельдерея, петрушки, укропа, имбиря, сои и орехов (для получения орехового молока).
Нельзя использовать для кокоса, банана и авокадо, в которых сока нет.
Мощность: 300 Вт.
Управление: кнопка включения / реверса на корпусе.
Режим: непрерывная работа до 7 мин., перерыв 7 мин. без продуктов – не более 1 мин.
Особенности: заглушка – антикапля, чтобы сок не проливался стол.
Принадлежности: фильтр для сока, фильтр для сорбета, насадка для нарезки яблок, щетка для очистки, контейнеры для жмыха и сока.
Безопасность: защита от включения при неправильной сборке.
Габариты: 420х170х260 мм. Масса: 3,5 кг.
Гарантия: 1 год.
Страна – производитель: Китай.
Цена: 7990 руб.
Конструкция

Высокая компактная соковыжималка Scarlett SC-JE50S41 не займет много места на столешнице и будет всегда под рукой, чтобы приготовить для вас стакан полезного сока.
Есть ручка, что позволяет легко снимать кувшин для очистки.
Вообще, в отличие от многих шнековых соковыжималок Scarlett SC-JE50S41 легко собирается и разбирается: шнек и насадка просто вставляются в кувшин в любом положении, не надо совмещать их в определенной позиции, как бывает у некоторых моделей.
При этом, если вы соберете соковыжималку неправильно, она не включится, что важно для безопасной эксплуатации
- Помимо насадки для сока в комплекте есть специальный фильтр для приготовления сорбета из замороженных ягод. В жаркие летние дни эта функция будет особенно востребована.
- Размер загрузочного отверстия – 4,5х3 см.
Яблоки и апельсины нужно разрезать на четвертинки, в комплекте к соковыжималке есть насадка для разрезания яблок.
- Контейнер для сока – это кувшин с ручкой и носиком для удобного перелива.
- Для жмыха в комплекте контейнер без ручки.
Оба они выполнены из прозрачного плотного пластика. Даже новый пластик не пахнет, что говорит о высоком качестве изделия.
Неудобно, что на кувшине нет градуировки, показывающей количество. В него помещается 700 мл сока.
Алгоритм поиска неисправностей и их устранение
Если электрическая соковыжималка не подает признаков жизни, сильно шумит или вибрирует, не стоит сразу же начинать ее разборку. Нередко причина очень банальна. Главное – произвести тщательный внешний осмотр.
Необходимо проверить наличие электропитания в сети, надежность соединения вилки с розеткой и целостность сетевого шнура. Последний, довольно часто выходит из строя вследствие перегибов или воздействия на него острыми предметами. При обнаружении на шнуре повреждений, его необходимо заменить. В крайнем случае, возможен ремонт путем сращивания
В этом случае особое внимание следует уделить изоляции проводов. Шум и вибрация соковыжималки становятся следствием неправильной сборки устройства или попадания в барабан посторонних предметов
Гул мотора при стоячем барабане сигнализирует о перетягивании крепления муфты переходника. Как правило, неполадка устраняется путем ослабления этой детали.
Остальные неисправности наверняка потребуют разборки устройства.
Неисправности соковыжималок и способы их устранения
Внимание! При ремонте электрической соковыжималки следует соблюдать осторожность. Прикосновение к оголенным участкам схемы подключенной к электрической сети может привести к поражению электрическим током. Не забывайте вынимать вилку из розетки!
Не забывайте вынимать вилку из розетки!
Соковыжималка более интенсивно используется осенью, когда созревают овощи и фрукты, поэтому в среднем в год испытывает небольшую нагрузку и при соблюдении правил эксплуатации служит долго. Но со временем, даже при аккуратном использовании вырабатывается смазка в подшипниках и приходится соковыжималку разбирать для техобслуживания.
В соковыжималках чаще всего наблюдается два вида поломок. Она не включается или терка вращается с недостаточной скоростью.
Мнения пользователей
Сегодня во многих домах можно встретить соковыжималки «Скарлет». Отзывы владельцев об их работе можно разделить на две основные группы: негативные и положительные. Это характерно для всех видов товаров. По мнению многих покупателей, у разных моделей таких соковыжималок есть общие сильные стороны:
- приборы легко моются;
- тихая работа двигателя;
- аппараты устойчивы из-за наличия у них противоскользящих ножек;
- для хранения электрического шнура имеется специальный отсек;
- демократичная цена.
Но в процессе эксплуатации, как правило, не обходится и без негатива. Некоторые пользователи заметили в работе своих агрегатов следующие недостатки:
- внутренние камеры быстро забиваются жмыхом, что требует их периодической чистки;
- иногда новое оборудование первое время издает неприятный запах;
- жмых, полученный в результате отжима, получается очень влажный;
- во время работы устройства в некоторых случаях наблюдается разбрызгивание продукта.
Производители внимательно следят за поступающими нареканиями и стараются их по возможности устранить.
Особенности выбора
Соковыжималки «Скарлет» представлены в торговой сети в большом ассортименте. Это усложняет работу для покупателя. Конечно, сложно сделать выбор, когда перед глазами десятки видов моделей и каждая хороша по-своему. Чтобы не ошибиться и принять правильное решение, необходимо ответить для себя на несколько важных вопросов:
- Для начала надо определить, с каким количеством продуктов придется в дальнейшем работать. Другими словами, нужен мощный агрегат или устройство, которое поможет выжать утром стаканчик свежего сока.
- Определяющим фактором является качественная характеристика напитка. Для получения сока с мякотью лучше приобрести шнековый аппарат. Если же больше нравится светлый продукт, то для такого варианта подойдет универсальная модель.
- Любителям цитрусов лучше выбирать специализированные устройства. Надо только помнить, что с их помощью потом нельзя будет готовить сок из твердых плодов типа яблок или груш.
Ответив для себя на все эти вопросы, можно смело отправляться в магазин за покупкой.
Соковыжималка бош 700w: инструкция
В настоящее время на рынке набирают популярность соковыжималки Bosch(бош) мощностью 380w и 700w. Сборка соковыжималки Bosch(бош):

- Вставить емкость для жмыха в блок двигателя.
- Вставку для ситечка сначала вставьте носиком в отверстие блока двигателя.
- Теперь нужно вставить ситечко. Следует проверить его на наличие повреждений.
- Далее, следует установить крышку, и нажать на нее так, чтобы она встала со щелчком. Выключатель должен находиться в положении Off.
- Чтобы задержать образующуюся пену, необходимо поставить под слив соковыжималки емкость для сока с большим отверстием.
Чтобы получить сок, необходимо:
- Поставьте соковыжималку на чистую и гладкую поверхность. Включите ее.
- Во время работы двигателя, кладите овощи и фрукты в загрузочный ствол. Используйте толкатель, нажимая на него как можно плавнее, чтобы избежать нагрузки на двигатель соковыжималки.
- Выключайте соковыжималку только после того, как с нее стечет весь сок.
Емкость для выжимок следует очистить до того, как выжимки поднимутся до верхнего края емкости, за который следует браться руками, чтобы ее снять.
Ситечко рекомендуется очищать если:
- Снижается скорость вращения двигателя.
- Получаемый сок стал гуще.
- Соковыжималка начинает значительно вибрировать.
Основные разновидности
На первый взгляд соковыжималка представляет собой мудреный аппарат, но после нескольких использований процесс приготовления сока будет представляться даже с закрытыми глазами. Чтобы разобраться во всех тонкостях работы агрегата, рассмотрим его основные разновидности.
Универсальная
Работает по принципу пресса. Годится для переработки яблок, цитрусовых и прочих фруктов, а также овощей и ягод. В свою очередь подразделяется на две категории:
- бытовая;
- профессиональная;
Бытовой универсальный прибор для выжимания сока Scarlett предназначен для домашнего пользования, оснащен легким корпусом. Может бесперебойно работать в течение десяти – двадцати минут. За это время на выходе получается около трех стаканов фреша. Дальнейшая эксплуатация нежелательна во избежание перегорания прибора.
Помимо мощности, эффективность универсальной соковыжималки зависит от скоростного режима. Для обработки ягод и мягких фруктов годится низкий, а для твердых плодов – высокоскоростной режим.
Шнековая
Шнековая модель представляет собой несколько видоизмененную мясорубку. По принципу работы выделяют ручную, механическую и электрическую соковыжималку. Отзывы покупателей свидетельствуют о высокой работоспособности данного образца, но существенным минусом является большой объем жмыха. К тому же электронная соковыжималка издает много шума.




























































